激活函数
一文梳理常见的激活函数
1. 为什么要有激活函数
若网络中不用激活函数,那么每一层的输出都是输入的线性组合。无论神经网络有多少层,网络的输出都是输入的线性组合,这种网络就是原始的感知机($Perceptron$)。若网络没有激活函数,则每层就相当于矩阵相乘,深层神经网络,无非是多矩阵相乘。
激活函数给神经元引入了非线性因素,使得神经网络可以任意逼近任何非线性函数,这样神经网络就可以应用到众多的非线性模型中。网络使用非线性激活函数后,可以增加神经网络模型的非线性因素,网络可以更加强大,表示输入输出之间非线性的复杂的任意函数映射。
网络的输出层可能会使用线性激活函数,但隐含层一般都是使用非线性激活函数。
2. 非零均值的问题(non-zero-centered)
部分激活函数是非零均值的,如$ReLU$, $Sigmoid$等激活函数,他会造成网络收敛很慢。我们可以简单看下表示式:$f=(w_{i} x_{i}+b)$,其中$x_{i}$为$sigmoid$函数的输出。那么,在计算损失函数后,需要进行反向传播更新该权重$w_{i}$。这时候,对$w_{i}$进行求导,是直接与$x_{i}$相关的,而因为$x_{i}$是大于$0$的值,所以这时候的梯度方向就会完全取决于$\frac{dL}{df}$。这时候若$\frac{dL}{df}$恒正或者恒为负,那么就会出现$zig-zagging$ $dynamics$的问题,使得网络收敛变慢。
其中$zig-zagging$ 的图像就如下面图像:

下面开始我们介绍下常用的激活函数,其中对于部分激活函数,画图都是采用Pytorch中Functional的默认参数来进行绘制的。
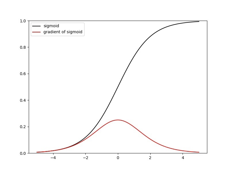
1. Sigmoid激活函数
sigmoid函数公式如下:
f(z)=1+exp(−z)1
$Sigmoid$函数也叫$Logistic$函数,用于用于隐层神经元输出,取值范围为$(0,1)$,它可以将一个实数映射到$(0,1)$ 的区间,可以用来做二分类或者生成$Attention$ $ Mask$。在特征相差比较复杂或是相差不是特别大时效果比较好。
$sigmoid$ 激活函数的缺点有:
激活函数计算量大,反向传播求误差梯度时,求导涉及除法;
反向传播时,很容易就会出现梯度消失的情况,从而无法完成深层网络的训练;
$Sigmoid$ 是非零均值的函数,收敛缓慢。
$Sigmoid$函数运算量大。如我们用$FLOPs$(每秒浮点操作次数)来衡量模型的计算量指标。则$ReLU$运算量是1 $FLOPs$。那么Sigmoid包括了减、取幂、加、除共4 $FLOPs$.
$sigmoid$ 激活函数出现梯度消失的原因如下:
反向传播算法中,要对激活函数求导,$sigmoid$ 的导数表达式为:
$sigmoid$ 激活函数原函数及导数图形如下:由图可知,导数从0 开始很快就又趋近于0 了,易造成“梯度消失”现象。

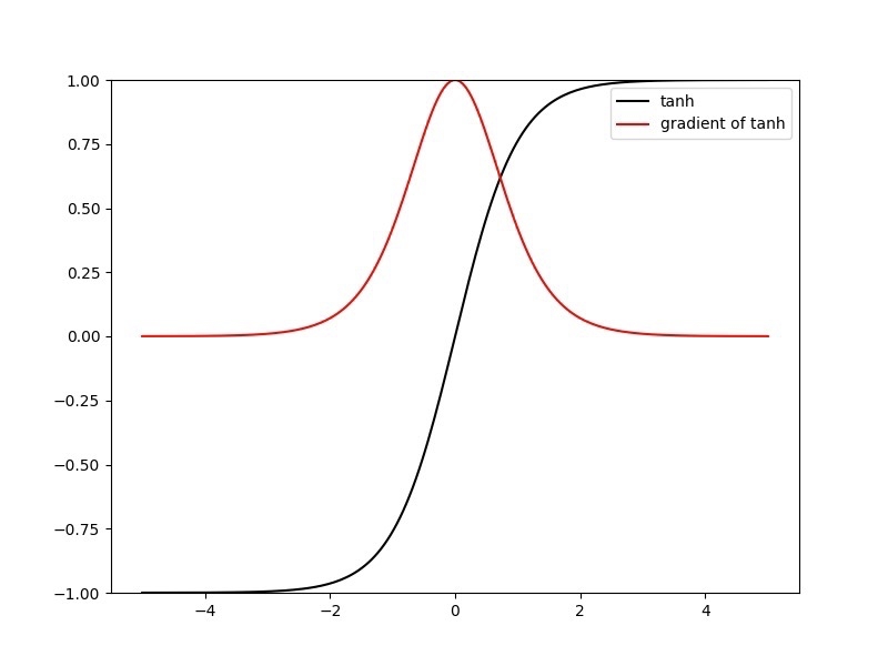
2. TanH激活函数
$TanH$ 激活函数的公式如下,也称为双切正切函数,取值范围为[-1,1]。
而$Tanh$函数的反传公式为:
$TanH$函数的缺点同$sigmoid$函数的缺点类似。当 z 很大或很小时,𝑔′(𝑧) 接近于 0 ,会导致梯度很小,权重更新非常缓慢,即梯度消失问题。从下面的图像也能看出来,靠近图像两端越平缓,梯度越小。
$TanH$ 激活函数函数图像如图所示。

$Tanh$ 在特征相差明显时的效果会相对更好,在循环过程中会不断扩大特征效果。与$sigmoid$ 的区别是,$tanh$ 是$0$ 均值的,因此实际应用中$tanh$ 会比$sigmoid$ 更好,不过需要具体尝试。
3. ReLU激活函数
$ReLU$ (Rectified Liner Unit)激活函数主要用于隐层神经元输出,公式为$f(x)=max(0,x)$,函数图像与其求导的导数图像如图所示:

$ReLU$ 激活函数的特点是:输入信号小于时,输出都是0,输入信号大于0时,输出等于输入。
$ReLU$ 的优点是使用$ReLU$ 得到的$SGD$ 的收敛速度会比使用$sigmoid/tanh$的$SGD$ 快很多。
$ReLU$ 的缺点是神经网络训练的时候很“脆弱”,很容易就会出现神经元死亡。
例如,一个非常大的梯度流过一个$ReLU$ 神经元,更新过参数之后,这个神经元再也不会对任何数据有激活现象了,那么这个神经元的梯度就永远都会是$0$。(Dead ReLU Problem)。
非零均值,所以一般$ReLU$后会加$BN$。
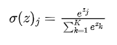
4. Softmax 激活函数
多用于多分类神经网络输出,公式为:

主要用于分类最后归一化到$[0,1]$ ,$j \in [1, K]$。当然也与$Sigmoid$一样,可以用在attention之中,学习到权重的矩阵。
5. Softplus激活函数
公式如下:
将$ReLU$与$Softplus$放在一起对比的话,则如图像所示:

可以看到,$softplus$可以看作是$ReLU$的平滑。其中,加了$1$是为了保证非负性。$Softplus$可以看作是强制非负校正函数$max(0,x)$平滑版本。
6. Mish激活函数
$Mish$函数的公式如下:
在$Pytorch$中 $Mish$激活函数代码如下:
函数图像如图所示:

$Mish$函数,以上无边界(即正值可以达到任何高度)避免了由于封顶而导致的饱和。理论上对负值的轻微允许允许更好的梯度流,而不是像$ReLU$中那样的硬零边界。
最后,可能也是最重要的,平滑的激活函数允许更好的信息深入神经网络,从而得到更好的准确性和泛化。
不过我 之前亲自训过$Mish$这个激活函数,$Pytorch$版本的$Mish$很占显存。
7. Leaky ReLU与PReLU
$Leaky$ $ReLU$的公式如下:

$a_{i}$是一个$(1,+\infty)$区间内的固定参数。与 $ReLU$ 相比 ,$leaky$ $ReLU$ 给所有负值赋予一个非零斜率$a_{i}$。这样保留了一些负轴的值,使得负轴的信息不会全部丢失。
而 $PReLU$可以看作是$Leaky$ $ReLU$的一个变体。在$PReLU$中,负值部分的斜率$a_{i}$是根据网络学习来定的,而非预先定义的。作者称,在$ImageNet$分类(2015,Russakovsky等)上,$PReLU$是超越人类分类水平的关键所在。
如$Leaky$ $ReLU$与$PReLU$主要的特点是:(1)计算简单,有效 (2)比$Sigmoid$与$Tanh$收敛更快 (3) 解决了$Dead$ $ReLU$的问题。

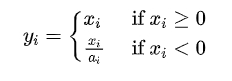
8. RReLU激活函数
$RReLU$(Randomized leaky rectified linear unit)也是$Leaky$ $ReLU$的一个变体。在$RReLU$中,$a_{ji}$是一个在一个给定的范围内随机抽取的值,这个值在测试环节就会固定下来
$RReLU$的亮点在于,在训练环节中,$a_{ji}$是从一个均匀的分布$U(I,u)$中随机抽取的数值。形式上来说,我们能得到以下结果:

where
该函数的图像如下图所示:

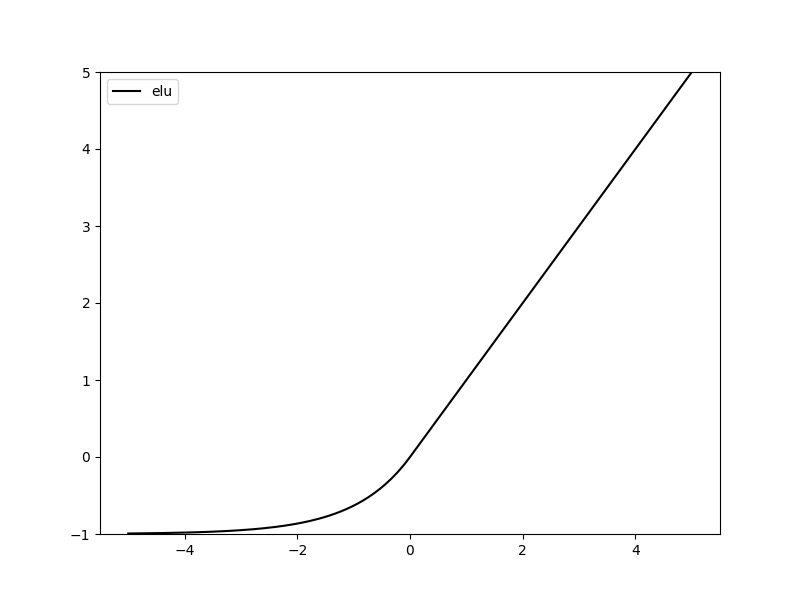
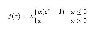
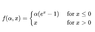
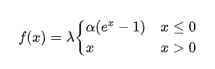
9. ELU激活函数
$ELU$同样是针对$ReLU$的负数部分进行的改进,$ELU$激活函数对$x$小于零的情况采用类似指数计算的方式进行输出:
或者表达为:


对于$ELU$有这些特点:
$ELU$由于其正值特性,可以像$ReLU$,$Leaky$ $ReLU$, $PReLU$一样缓解梯度消失的问题。
相比$ReLU$,$ELU$存在负值,可以将激活单元的输出均值往$0$推近,达到接近$BN$的效果同时减少了计算量。
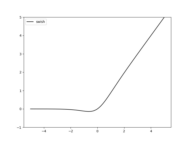
10. Swish激活函数
激活函数的公式如下:
其函数图像如下:

其中,$\beta$是常数或可训练的参数。$Swish$函数具备无上界有下界、平滑、非单调的特性。通过实验证明,对于深层模型, $Swish$的效果是优于$ReLU$的。
当$\beta=0$时,$Swish$激活函数成为线性函数$f(x)=\frac{x}{2}$。 当$\beta \rightarrow \infty, \sigma(x)=(1+\exp (-x))^{-1}$ 为0或1. Swish变为ReLU: $f(x)=2 \max (0, x)$。 以$Swish$函数可以看做是介于线性函数与$ReLU$函数之间的平滑函数.
11. SELU激活函数
$SELU$是给$ELU$乘上系数 $\beta$, 即$ SELU(x)=𝜆⋅ELU(x)$。

文章中主要证明是当取得$\lambda \approx 1.0507, \alpha \approx 1.6733$时,在网络权重服从标准正态分布的条件下,各层输出的分布会向标准正态分布靠拢,这种"自我标准化"的特性可以避免梯度消失于梯度爆炸,证明过程各位感兴趣的可以去看看90多页的原文。
函数图像如图所示:

12. GELU激活函数
受启发于$Dropout$、$ReLU$等机制的影响,都意在将不重要的信息设置为0。对于输入的值,我们可以理解成是将输入的值乘以了一个0或者1。即对于每一个输入$x$,其服从于标准正态分布$N(0,1)$,它也会乘以一个伯努利分布$Bernoulli(\phi(x))$,其中$\phi(x)=P(x \leq x)$。
$GELU$(Gaussian error linear units)的表达式为$\operatorname{GELU}(x)=x P(X \leq x)=x \Phi(x)$。
而上式函数是无法直接计算的,因此可以使用另外的方式来进行逼近,论文得到的表达式为:$0.5 x\left(1+\tanh \left[\sqrt{2 / \pi}\left(x+0.044715 x^{3}\right)\right]\right)$。或者为$GELU(x)=\frac{x}{1+e^{-1.702 x}}$。
$bert$, $Transformer$中使用的激活函数,作者经过实验证明比$relu$等要好。原点可导,不会有$Dead$ $ReLU$问题。
其函数图像如图所示:

Last updated